home
erste Version am 30.04.2022
letzte Änderung am 14.08.2022
Feuchtigkeitsmelder
Neulich hatte ich (bereits zum zweiten Mal) Spaß mit dem
Fallrohr, durch dass das Abwasser aus dem Badezimmer und der Küche
das Haus verlässt.
Beim ersten Schaden im August 2015 lag es an einem uralten Rohrbruch
an der Rohr-Oberseite - genau dort, wo das Rohr das Haus verlassen
hat. Der Schaden ist nie aufgefallen, weil das Abwasser drunter-weg
fließen konnte. Erst als eine Firma eine Rohrverstopfung im
Badezimmer (1.OG) entfernt hatte, wurde es zum Problem. Der Grund
für die Verstopfung hatte die Konsistenz von Gips, die Größe eines
kleinen Apfels und hat es nicht bis in die Kanalisation geschafft.
Stattdessen blockierte das Ding weiterhin den ungehemmten Abfluß des
Abwassers - nur jetzt außerhalb des Hauses.
Das wiederum führte bei genug Abwasser (Duschen z.B.) zu einem
Rückstau, der nun an der Rohr-Oberseite raussuppen konnte. Davon
sind dann einige Liter im Unterboden des Hauses gelandet.
Dementsprechend musste dieser anschließend aufwendig getrocknet
werden (zwei Wochen lang wurde da mit viel Strom-Verbrauch lauwarme
Luft duchgepustet und die Abluft nach Draußen geleitet).
Schlauerweise habe ich beim Neubau der Rohrverschalung (in
meinem Büro) darauf bestanden, dass diese nicht wieder bis zum Boden
geht. Die fängt jetzt erst in ca. einem Meter Höhe an (kurz unter
dem Punkt, an dem das Rohr das Haus verlässt), geht bis zur Decke
und ist zusätzlich durch Lösen von vier Schrauben [leicht]
abnehmbar.
Die Behebung des Schadens wurde damals übrigens komplett von der
Versicherung bezahlt. Lediglich die Renovierung meines Büros musste
ich selber zahlen (20 Jahre alte Auslegeware raus, schicke Fliesen
rein und -weil der Raum eh gerade leer war- Wände und Decke neu
streichen lassen). War nicht ganz billig, aber fair.
Wegen der optimierten Rohrverschalung konnte ich beim
zweiten Wasserschaden zeitnah reagieren. Verdächtige Tropf-Geräusche
im Büro, eine kleine Wasserlache auf den Fliesen unter der
Rohrverschalung. Sohnemann war zwei Etagen höher gerade am Duschen.
Also:
1. (Vorbereitung): ein Regal ausräumen, Regal wegschieben,
Rohrverschalung abschrauben und abnehmen....
2. (Problem-Erkennung): es läuft außen am Rohr Wasser
herunter und tropft da vom Rohr, wo das Rohr den 90°-Knick macht und
das Haus verlässt.
3. (ad hoc Fix): einen Trichter mit Panzertape ans Rohr geklebt und
Eimer drunter.
Damit war die unmittelbare Gefahr für den Unterboden des Hauses
erstmal gebannt.
Tests und Analysen haben mich zu dem Schluß kommen lassen, dass sich
das Leck im senkrechten Teil des Rohres befinden musste und speziell
warmes Wasser austritt. Kaltes Wasser bleibt brav im Rohr.
Vielleicht lag es aber auch an einer unterschiedlichen
Fließ-Geschwindigkeit.
Am nächsten Tag kam eine Firma, um das Rohr von innen mit einer
Kamera zu inspizieren. Sie konnten nix finden - waren aber fest
davon überzeugt, dass das Leck irgendwo da sein müsse, wo das Rohr
waagerecht verläuft.
Dann wurde die Versicherung eingeschaltet ... und hat vollkommen
versagt. Erst hieß es, man würde mir ein Schadensmeldungs-Formular
zusenden und ich müsse darauf warten.
Nach einer Woche warten (und lästigem duschen im Bad@Keller) hab ich
mal nachgefragt. Vorher hatte ich auf deren WebSeite noch gesehen,
dass es ein entsprechendes Formular auch als PDF zum Download gäbe -
wie auch das Feature der Online-Meldung.
Aussage des Versicherungs-Futzis: "ja, PDF ausdrucken und
einschicken geht auch" ... aber von der Möglichkeit der
Online-Meldung wusste er nix... trotzdem hab ich es dann online
gemeldet. So ein unfähiger Honk!
Dann Sanitär-Firma alias Klempner beauftragt. Kam schnell, hat aber
auch nix gefunden. Und wieder war vollkommen klar, dass der Schaden
im waagerechten Rohrverlauf sein müsse.
Die Sanitär-Firma hat dann einen "Leck-Orter" beauftragt. Auch dem
war völlig klar: der Schaden kann nur im waagerechten Rohrverlauf
sein.
Ich habe widersprochen. Darauf kam: "ich mache den Job schon seit
drei Jahren....das gabs noch nie...das kann nicht sein" ... Mimimi
... Was für ein Super-Spezialist!
Ja du Würstchen - ich bin aber seit über 25 Jahren Diplom
Ingenieur und hatte mittlerweile zwei Wochen Zeit,
das Leck-Verhalten zu beobachten.
Ärgerlicherweise musste ich wieder in mein Büro (weil TelKo) und
mein Weib konnte ihn nicht hinreichend bremsen. Will heißen: er hat
dann erstmal unsere Dusche demoliert... und dabei sogar
minimalen Wasseraustritt entdeckt.... Drei/vier Tropfen pro
gefühlten 100 Liter. Nöö. Passt nicht. Hat er sogar selbst gemerkt.
Denkbarerweise hatte er sich damit jedenfalls eine Rechtfertigung
für seine Bruch-Produktion hindefiniert.
Ich bezweifle mal, dass ihm mein Frauchen konstant "auf die Finger"
geschaut hat. Böse ist, wer böses denkt. :-)
Aber schließlich hat er dann doch tatsächlich noch das echte
Leck gefunden.
Und zwar in der Küche, über der Spüle, hinterm Schrank/in der Wand
(senkrechter Rohrverlauf! ....Gesellen halt...alles Ober-Checker).
Dort hatten sich zwei Rohrteile irgendwie auseinandergelebt.
Na denn, die Versicherung hat die Rechnung der ersten Firma (mit der
Kamera) und die infame Rechnung des Super-Spezialisten bezahlt (drei
Stunden Pauschale - obwohl er max. zwei Stunden vorort rumgestümpert
hat).
Immerhin. Aber was wohl gewesen wäre, wenn es wieder wochenlang
unentdeckt in den Unterboden des Hauses hätte laufen können. Dann
hätten sie wahrscheinlich wieder alles gezahlt. Aufmerksamkeit und
Schadens-Minimierung wird bestraft....
Anschließend hat die Sanitär-Firma meine Primär-Dusche repariert und
den Rohr-Schaden behoben. Über 700€ - die ich zahlen durfte. Aber
okay. Die waren ihr Geld wert.
Nun habe ich mich genug zur Vorgeschichte und Motivation für dieses
Projekt ausgekotzt.
Inhaltsverzeichnis
Vor der Re-Installation
der Rohrverschalung
Die Melde-Elektronik
(erste Idee)
Vor der Re-Installation der
Rohrverschalung
Die Rohrverschalung ist schell an- und abgebaut.
Allerdings kommt man da nur ran, wenn das daneben stehende Regal weg
ist. Um das weg zu bekommen, muss es leer sein.
Und das ist Arbeit.
Folglich muss die Sensor-Einheit am Boden der Rohrverschalung
installiert werden, bevor alles wieder aufgebaut/eingeräumt wird.
Daher habe ich mir erstmal -auf die Schnelle- einen passenden Trichter
3D-gedruckt, der am tiefsten Punkt vier Löcher für zwei
Silberlack-Drähte enthält.
An den zwei Draht-Stücken sind ca. 50cm lange Litzen angelötet, die
derzeit einfach aus der Rohrverschalung heraushängen.
Das druckbare Modell sah so aus (von oben / unten):

Hier die entsprechende SCAD-Datei.
Das ist da jetzt seit ein paar Wochen so installiert - aber die
beiden Litzen hängen noch in der Luft.
Die Idee ist natürlich, dass an die Litzen jetzt irgendeine
Elektronik (mit einer Darlington-Schaltung)
drangehängt wird - mit dem Ziel, mir am Rohr austretendes Wasser
optisch oder akustisch frühestmöglich zu melden.
Der Widerstand zwischen den Litzen ist unendlich, wenn alles trocken
ist.
Ein/zwei Tropfen Wasser (beim ersten bzw. einzigen Test war es Bier
- weil das direkter verfügbar war ;-) ) im Zentrum des Trichters
führen zu einem Widerstand von wenigen MegaOhm zwischen den Litzen.
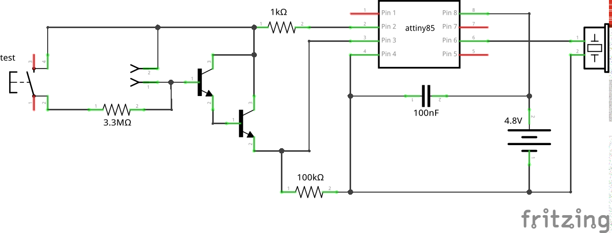
Die Melde-Elektronik (erste Idee)
Die Schaltung soll von einem Akku-Pack aus vier Mignon-Zellen
gespeist werden und möglichst lange mit einer Akku-Ladung auskommen.
Zumindest dann, wenn nichts zu melden ist. Im Alarm-Fall ist der
Stromverbrauch nicht mehr wichtig.
Grob so:
MC schläft primär
ein output-pin schaltet +5V auf den/beide
Collector einer Darlington-Schaltung
dessen Emitter landet auf einem input
wenn input == HIGH
beeper ansteuern für 0.5s
über dem Sensor sitzt parallel ein Taster zwecks Akku-Test
Als MC sollte ein ATtiny85 reichen. Eine Ausarbeitung zum "Ultra Low
Power"-Betrieb des ATtiny85 findet sich hier.
Vielleicht so:
Mal schauen, wann ich loslege. Das Wetter wird wieder besser. Da
will man nicht bastelnd im Keller sitzen....
Immerhin gibt es jetzt schon mal eine Projekt-Seite.
Ach übrigends.... seit über vier Monaten hängt da jetzt ein (auf
200MΩ eingestelltes) Multimeter dran - das ich sehr sporadisch mal
kontrolliere. Glücklicherweise durchgängig ohne Befund.
Aber immerhin kommt auf diesem Weg mein ehemaliges
Lieblings-Multimeter... weil seinerzeit einziges Multimeter... mal
wieder zu Ehren. Das gute Stück habe ich noch während der Ausbildung
gekauft. War damals [für mich] echt teuer.
Mittlerweile nutze ich das hier ... und bin
damit sehr viel glücklicher, weil es mit Netzstrom läuft bzw. der 9V
Akku nicht gerade immer dann den Geist aufgibt, wenn das Ding
besonders dringend gebraucht wird.